Theseus vs. Ethereum
Ethereum contracts need a human to act. Theseus agents don't.
The Critical Difference: Autonomous Execution
The Key Distinction
Common Misconception
What Smart Contracts CAN'T Do
Cannot execute based on time or conditions without external triggering
Must be called by an EOA (private key holder) to do anything
Hold assets but need external triggers to move them
Cannot evaluate and act without being triggered externally
Note: Services like Chainlink Keepers are off-chain bots with private keys that trigger contracts. The contract itself is still reactive.
What Theseus Agents CAN Do
Activate every N blocks via heartbeat—no external trigger needed
Send transactions, invoke models, interact with agents on their own
Decide when and how to use $THE without external triggers
Evaluate triggers, run ML inference, and act on their own logic
Ethereum Smart Contract
Like a vending machine: Contains logic but someone must press the buttons. Cannot check inventory or restock itself.
Theseus Agent
Like an autonomous shopkeeper: Wakes up, checks inventory, makes restocking decisions, interacts with suppliers independently.
Side-by-Side Comparison
| Aspect | Ethereum Contracts | Theseus Agents |
|---|---|---|
| Key custody | Requires human-controlled private keys | Self-sovereign — no keys needed |
| Execution | Reactive — triggered externally | Proactive — initiates autonomously |
| Intelligence | Deterministic logic only | ML inference on-chain |
| Logic | Simple conditionals | Agentic reasoning |
| Inference | Not possible | Native with verifiable proofs |
| Assets | Holds but needs triggers to move | Autonomous control |
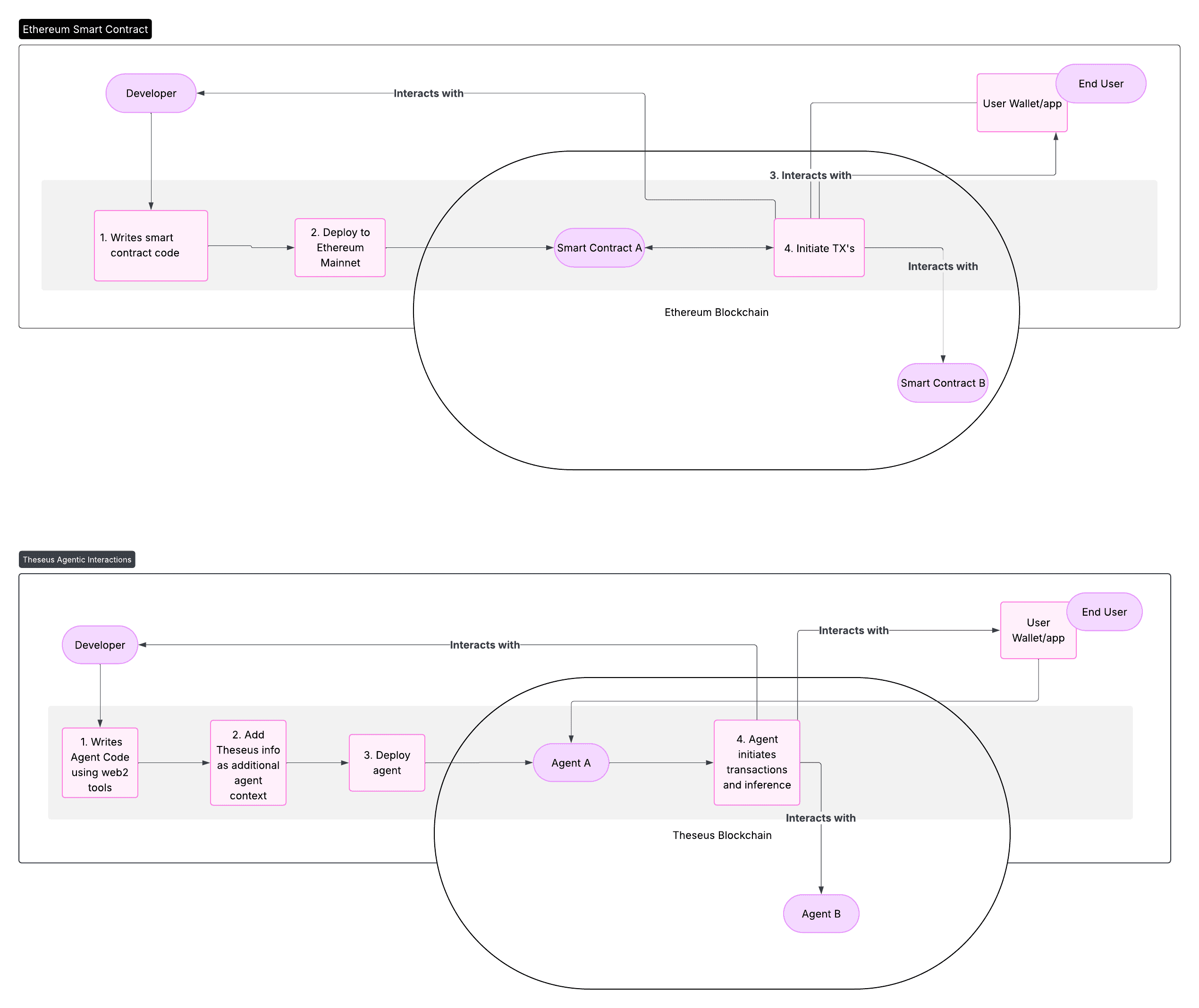
Visual Comparison
Ethereum requires external EOAs to initiate everything. Theseus agents wake up and act autonomously.

Top: Ethereum requires a developer with a private key to trigger every action.Bottom: Theseus agents initiate actions and run inference autonomously.
Similar Process, Different Outcome
Smart Contract Deployment
- 1. Write Solidity code
- 2. Compile to EVM bytecode
- 3. Deploy (costs gas)
- 4. Contract waits for calls
- 5. Requires EOAs to act
Theseus Agent Deployment
- 1. Write agent code (Python, Rust, SHIP)
- 2. Add models, autonomy, triggers
- 3. Deploy with initial $THE
- 4. Agent starts operating
- 5. Acts without key control
Key Insight
Expanded Design Space
Autonomous execution and verifiable inference enable applications that are not practical on existing platforms.
Ethereum Enables
- • Simple DeFi (AMMs, lending)
- • Basic DAOs (token voting)
- • Objective oracles
- • Deterministic logic
Theseus Enables
- • Subjective adjudication
- • Complex governance with reasoning
- • Autonomous agents with goals
- • Natural language deployment
- • Adaptive strategies
The Evolution
Bitcoin (2009)
Public ownership. Removed treasurers from "who owns what."
Ethereum (2014)
Public programs. Removed judges from "what happens next."
Theseus (Now)
Public decisions. Removes hosts from "what will an intelligent entity decide?"
Market Opportunity
Ethereum's market cap is tied to the value of applications on top of it. Sovereign AI unlocks three new categories that are not addressable today:
Fully self-directed systems — AGI included — that initiate their own inference and pursue their own goals without human sign-off.
Independent agents whose sole mission is to deliver publicly verifiable results for humans — like smart contracts, but with reasoning and inference.
User-controlled agents that exchange value and share data on a censorship-resistant layer, solving the agent-to-agent trust problem.